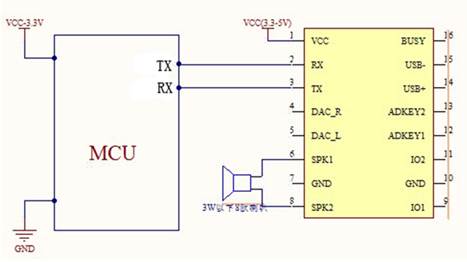
1. 硬件说明
1、 模?????樽 带 1 个 指 示 灯 ,, 位 于 板 的 正面 缺口处。。 是 Busy播 放 指 示 灯
2、模?????樽源1个功放,,8002功放BTL输出,,功率大3W,,
3、模?????樯 电 默 认 进 入 睡 眠 模 式 ,, 可 以 通 过 2 种 方 式 进 行 唤 醒 ,, 串 口 指 令 、 AD按 键 任 何 一 种 都 可 以
4、模?????橛幸觯眨樱陆酉呓牛,可 以用来连 接 电 脑 ,, 更 新 TF 的 内 容 、 以 及 充 当 声 卡 的 功 能
5、芯片的 供 电 只 有 一 种 ,,就 是 3.3V~5V。。如 果 需 要 支 持 U 盘 播 放 的 话 ,,供 电 电 压 一 定 不 能 低 于 3.7V
3. 播放说明
1、 模 块 支 持 mp3 、wmv 两 种 格 式 的 歌 曲 播 放 ,, 其 它 格 式 的 歌 曲 暂 时 不 支 持 。。
2、 只 要 U 盘 或 者 TF 卡 ,, 里 面 有 mp3 或 者 wav 文 件 ,, 就 可 以 正 常 播 放 ,, 不 需 要 对 U 盘 或 者 TF 进 行 任 何 设 置 。。
3、 如 果 需 要 接 耳 机 的 话 ,, 需 要 连 接 3 根 线 ,, DAC 输 出 两 根 线 ,, 再 加 一 根 地 ,, 即 可 插 入 耳 机 。。
4、 如 果 需 要 接 喇 叭 的 话 ,,就接到模?????榈腟PK1和SPK2两瑞,,大不可超2.5W
5、 如 果 在 锂 电 池 供 电 的 情 况 下 ,, 出 现 插 U 盘 不 播 放 的 问 题 ,, 应 该 是 供 电 电 压 不 足 。。
6、如 果 直 接 外 接 D A C 输 出 的 话 ,,请 注 意 耳 机 的 负 载 ,,默 认 是 1 6 欧 姆 的 。。负 载 过 大 ,,请 不 要 长 时 间 接 入 ,, 否 则 造 成 模 块 的 永 久 损 坏 。。 市 面 上 的 耳 机 默 认 是 1 6 欧 姆 或 者 3 2 欧 姆 。。 包 括 手 机 或 者mp3 播 放 器 配 套 的 耳 机 ,, 在 这 里 均 可 直 接 使 用
7、模?????橛辛街侄寥》椒ǎ阂恢质嵌廖募地点(按存放顺序,,只限于根目录)
二种是读文件名字(只要按芯片要求来命名歌曲名字,,限于文件夹)
模?????榻酉咄迹

按键-接喇叭图

按键-接耳机/功放图

3.3V串口-喇叭-USB接线图

5V串口-耳机/功放-USB接线图

AD口按键-耳机/功放-TF卡

AD口按键-喇叭-USB接线图
4. 测试要领
1、 串 口 软 件 的 操 作

(1)、 首 先 装置资料里的”串 口 猎 人 ”软件,, 打 开 软 件 ,, 首 先 要 搜 索 串 口 ,, 找 到 指 定 的 端 口 之 后 ,, 指 定 “ 波 特 率 ”,, 我 们 的 模 块 默 认 的 波 特 率 为 9600 ,, 后 就 是 “ 启 动 串 行 端 口 ”,, 这 样 软 件 就 配 置 好 了 。。 这 里 有 两 个 概 念 需 要 明 确 一 下 第 一 是 “ HEX 码 ”,, 我 们 默 认 是 这 个 ,, 这 个 是 用 来 显 示 数 据 的 。。 所 以 必 须 设 置 这 里 第 二 是 “ 字 符 串 ”,, 这 个 是 用 来 显 示 打 印 字 符 的 ,, 我 们 这 里 用 不 到 。。
(3)、软 件 配 置 OK 之 后 ,,将 需 要 的 指 令 复 制 到 发 送 区 域 ,,即 可 。。具 体 的 指 令 请 参 照 模 块 的 数 据 手 册
(4)、如 果 模 块 的 数 据 手 册 没 有 的 测 试 指 令 的 话 ,,请 自 行 计 算 ,,尤 其 需 要 注 意 的 是 校 验 和 这 两 个 字 节 如 何 计 算 不 对 的 话 ,, 模 块 是 不 接 受 指 令 的 。。
2,,指令的切换方法:
芯片:默认芯片是繁码即要校验码,,若是不想用校验码时,,只需要把芯片的8脚拉低或者对地短接。。
模?????椋耗夏??????槭欠甭爰匆Q槁耄,若是不想用校验码时,,只需要把模?????镸P3芯片旁的短路点短上。。
以下是部分指令:
|
串口调试助手举行测试 |
发送的下令 |
备注 |
发送的下令[精简指令] |
|
[下一首] |
7E FF 06 01 00 00 00 FE FA EF |
|
7E 01 00 00 EF |
|
[上一首] |
7E FF 06 02 00 00 00 FE F9 EF |
|
7E 02 00 00 EF |
|
[指定曲目] |
7E FF 06 03 00 00 01 FE F7 EF |
指定第1首播放 |
7E 03 00 01 EF |
|
|
7E FF 06 03 00 00 02 FE F6 EF |
指定第二首 |
7E 03 00 02 EF |
|
|
7E FF 06 03 00 00 0A FE EE EF |
指定第10首 |
7E 03 00 0A EF |
|
[指定音量] |
7E FF 06 06 00 00 1E FE D7 EF |
指定音量为30级 |
7E 06 00 1E EF |
|
[指定EQ] |
7E FF 06 07 00 00 01 FE F3 EF |
指定EQ为Pop |
7E 07 00 01 EF |
|
[循环播放曲目] |
7E FF 06 08 00 00 01 FE F2 EF |
循环播放第1首 |
7E 08 00 01 EF |
|
|
7E FF 06 08 00 00 02 FE F1 EF |
循环播放第二首 |
7E 08 00 02 EF |
|
|
7E FF 06 08 00 00 0A FE E9 EF |
循环播放第十首 |
7E 08 00 0A EF |
|
[指定播放装备] |
7E FF 06 09 00 00 01 FE F1 EF |
指定播放装备为UDISK |
7E 09 00 01 EF |
|
|
7E FF 06 09 00 00 02 FE F0 EF |
指定播放装备为TF |
7E 09 00 02 EF |
|
|
7E FF 06 09 00 00 04 FE EE EF |
指定播放装备为SPI模式 |
7E 09 00 04 EF |
|
[进入睡眠模式] |
7E FF 06 0A 00 00 00 FE F1 EF |
|
7E 0A 00 00 EF |
|
[模?????楦次籡 |
7E FF 06 0C 00 00 00 FE EF EF |
|
7E 0C 00 00 EF |
|
[播放] |
7E FF 06 0D 00 00 00 FE EE EF |
|
7E 0D 00 00 EF |
|
[暂停] |
7E FF 06 0E 00 00 00 FE ED EF |
|
7E 0E 00 00 EF |
|
[指定文件夹] |
7E FF 06 0F 00 01 01 FE EA EF |
指定为"01"的文件夹,,曲目为"001" |
7E 0F 01 01 EF |
|
|
7E FF 06 0F 00 01 02 FE E9 EF |
指定为"01"的文件夹,,曲目为"002" |
7E 0F 01 02 EF |
|
指定MP3文件夹中的文件 |
7E FF 06 12 00 00 01 FE E8 EF |
指定为"MP3"的文件夹,,曲目为"0001" |
7E 12 00 01 EF |
|
|
7E FF 06 12 00 00 02 FE E7 EF |
指定为"MP3"的文件夹,,曲目为"0002" |
7E 12 00 02 EF |
|
|
7E FF 06 12 00 00 FF FD EA EF |
指定为"MP3"的文件夹,,曲目为"0255" |
7E 12 00 FF EF |
|
|
7E FF 06 12 00 07 CF FE 13 EF |
指定为"MP3"的文件夹,,曲目为"1999" |
7E 12 07 CF EF |
|
|
7E FF 06 12 00 0B B8 FE 26 EF |
指定为"MP3"的文件夹,,曲目为"3000" |
7E 12 0B B8 EF |
|
循环播放所有 |
7E FF 06 11 00 00 01 FE E9 EF |
指定所有循环播放[开] |
7E 11 00 01 EF |
|
盘问目今状态 |
7E FF 06 42 00 00 00 FE B9 EF |
|
7E 42 00 00 EF |
|
[盘问音量] |
7E FF 06 43 00 00 00 FE B8 EF |
|
7E 43 00 00 EF |
|
[盘问目今EQ] |
7E FF 06 44 00 00 00 FE B7 EF |
|
7E 44 00 00 EF |
|
U盘总文件数 |
7E FF 06 47 00 00 00 FE B4 EF |
目今装备的总文件数 |
7E 47 00 00 EF |
|
TF总文件数 |
7E FF 06 48 00 00 00 FE B3 EF |
|
7E 48 00 00 EF |
|
FLASH总文件数 |
7E FF 06 49 00 00 00 FE B2 EF |
|
7E 49 00 00 EF |
|
U盘目今曲目 |
7E FF 06 4B 00 00 00 FE B0 EF |
目今播放的曲目 |
7E 4B 00 00 EF |
|
TF目今曲目 |
7E FF 06 4C 00 00 00 FE AF EF |
|
7E 4C 00 00 EF |
|
FLASH目今曲目 |
7E FF 06 4D 00 00 00 FE AE EF |
|
7E 4D 00 00 EF |
|
盘问文件夹曲目总数 |
7E FF 06 4E 00 00 01 FE AC EF |
盘问01文件夹的总曲目数 |
7E 4E 00 01 EF |
|
|
7E FF 06 4E 00 00 0B FE A2 EF |
盘问11文件夹的总曲目数 |
7E 4E 00 0B EF |
校验码的盘算方法:
0 = 24 + x 类比 0000 0000(0)=0010 0100(24)+1101 1011(DB+1)
2、 对 于 指 定 曲 目 播 放 的 设 置
(1)、 首 先 对 TF 卡 进 行 格 式 化 ,, 格 式 化 的 目 的 就 是 为 了 指 定 曲 目 操 作 ,, 不 格 式 化 也 是 可 以 的 ,, 但 必 须 保 证 卡 中 没 有 任 何 .mp3 或 者 .wav 格 式 的 音 频 文 件 。。 具 体 的 操 作 如 下 。。 我 们 的 模 块 只 支 持 FAT 和 FAT32 的 文 件 系 统 ,, 格 式 化 的 时 候 ,, 请 注 意
(2)、在 这 里 简 单 的 讲 解 一 下 ,,为 什 么 要 带 文 件 系 统 。。正 因 为 有 了 文 件 系 统 ,,我 们 才 能 很 方 便 的 在 我 们 的 PC 电 脑 上 找 到 指 定 的 文 件 ,, 我 们 的 电 脑 硬 盘 是 FAT32 格 式 的 文 件 系 统 。。 而 我 们 的 产 品 支 持 文 件 系 统 就 是 为 了 可 以 很 方 便 的 指 定 歌 曲 操 作 ,, 以 及 歌 曲 的 管 理 。。
3、 往 TF 中 拷 贝 歌 曲 的 方 法

(1)、要领一: 如 果 需 要 指 定 曲 目 播 放 的 话 ,, 就 需 要 按 照 上 图 的 方 法 往 TF 卡 中 拷 贝 歌 曲 。。
(2)、要领二:如 果 需 要 指 定 曲 目 播 放 的 话,,按要求在电脑上或者TF卡里重新命名,,详情看芯片资料
(3)、 如 果 不 需 要 制 定 曲 目 的 话 ,, 就 可 以 随 意 的 复 制 粘 贴 歌 曲 到 TF 卡 中 即 可 。。
(4)、 如 果需 要 重命名的 话 ,, 在电脑上按要求改好文件名后随意复制到TF卡中 或复制到TF卡后再按要求重命名
4、 通 过 USB 接 口 拷 贝 文 件 至 TF 卡 (1)、 我 们 的 模 块 是 支 持 读 卡 器 功 能 和 声 卡 功 能 ,, 也 就 是 通 过 USB 接 口 可 以 在 电 脑 上 操 作 TF 卡 十 分 的 方 便 。。 前 提 是 保 证 模 块 必 须 供 电 。。 直 接 插 入 USB 线 缆 即 可。。
6. 故障判断
1、 播 放 指 示 灯 闪 烁 ,, 但 是 没 有 声 音
==>检 查 一 下 DAC 输 出 线 是 否 连 接 正 确 ,, 再 拔 卡 插 卡 试 试 。。
2、 通 过 串 口 发 送 的 命 令 ,, 模 块 没 有 反 应
==> 先 根 据 手 册 里 面 提 供 的 测 试 命 令 ,, 测 试 一 下 串 口 软 件 的 配 置 ,, 确 定 这 些 配 置 OK 之 后 ,, 再 自 己 指 定 一 些 命 令 ,, 如 果 命 令 没 有 被 执 行 ,, 并 且 也 没 有 反 馈 信 息 出 来 。。 就 说 明 发 送 到 数 据 校 验 和 计 算 错 误 。。 另 外 还 有 一 种 情 况 ,, 就 是 串 口 调 试 助 手 有 问 题 ,, 看 下 面 的 截 图
串 口 实 际 发 送 出 去 的 指 令 ,, 在 这 个 窗 体 中 有 显 示 的 ,, 请 查 看 ,, 是 否 正 确
3、准确接上电源和TX、RX供地后,,串口调试手应该有返回码,,详细如下图
联系人:李曙光
手 机:17266260250
邮 箱:Lur@yxin18.com
公 司:广州LETOU乐投电子科技有限公司
地 址:广州市花都区商业大道334号