接待光临~广州LETOU乐投电子科技有限公司
联系电话 手机/微信:

18925103846

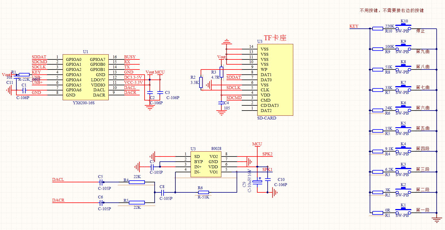
YX6200-16S 串口控制语音解码芯片

语音芯片配套的语音编程软件操作界面简朴、容易操作,,,功效多,,,充分使用芯 片内部的资源,,,可以大大缩短芯片的制作周期。。 。。。

1.1 简介

1、支持采样率(KHz):8/11.025/12/16/22.05/24/32/44.1/48
3、完全支持FAT16、FAT32文件系统,,,大支持32G的TF卡,,,支持32G的U盘、
5、广播语插播功效,,,可以暂停正在播放的配景音乐。。 。。。广告播放完毕回到配景音继续播放
7、30级音量可调.

1.3 应用

2、 公路运输稽察、收费站语音提醒;;; ;
4、 电力、通讯、金融营业厅语音提醒;;; ;
6、 公安边防检查通道语音提醒;;; ;
8、 电动旅行车清静行驶语音通告;;; ;
10、消防语音报警提醒;;; ;


YX6200-16S电路应用


在线询价

用手机扫描二维码关闭
二维码
【网站地图】【sitemap】